来源:甘肃省工信厅

10月21日, 甘肃省工业和信息化厅公开征求《甘肃省虚拟电厂建设与运营管理实施方案(征求意见稿)》意见建议。
推进甘肃省虚拟电厂运营管理体系建设,开展虚拟电厂接入新型电力负荷管理系统,实现负荷资源的统一管理、统一调控、统一服务,充分挖掘灵活资源调节能力,有效促进新能源消纳,探索以市场化路径实现电力系统实时平衡和安全保供能力提升,推动形成一批可复制可推广的虚拟电厂示范工程项目,持续深化虚拟电厂接入管理与交易服务能力,优化电力资源配置,引领和培育甘肃虚拟电厂规范化、常态化、规模化、市场化发展。
甘肃省虚拟电厂建设与运营管理
实施方案(试行)
(征求意见稿)
为贯彻落实《电力负荷管理办法(2023年版)》(发改运行〔2023〕1261号)、《电力需求侧管理办法(2023年版)》(发改运行〔2023〕1283号)、《甘肃省工业和信息化厅关于印发<甘肃省电力负荷管理实施细则>和<甘肃省电力需求侧管理实施细则>的通知》(甘工信发〔2024〕138号)等文件精神,加快建设新型电力系统,强化电力保供,充分挖掘电力需求侧灵活调节资源,引导虚拟电厂规范化发展,结合甘肃电力市场运行实际,制定本方案。
一、重要意义
立足我省能源资源禀赋,通过建立“中长期+现货+辅助服务”完整市场交易体系下的虚拟电厂市场化运营机制,进一步激发电网分散式资源灵活调节潜力,实现市场交易主体逐渐丰富和多元化,为电力系统提供更丰富的调节手段,更好应对分布式电源并网带来的挑战,以适应新能源特性的新型电力系统运行模式,促进提升新能源消纳水平,保障全省电力安全稳定供应,助力全省“双碳”目标实现。
二、总体要求
(一)指导思想
以习近平新时代中国特色社会主义思想为指导,全面贯彻党的二十大、二十届三中全会精神,按照甘肃省委、省政府能源保障工作部署要求,以保障能源安全稳定供应为第一要务,全面落实能源安全新战略,加快构建清洁低碳、安全充裕、经济高效、供需协同、灵活智能的新型电力系统。以市场机制为依托,以技术革新为动力,将虚拟电厂作为提升电力系统调节能力和安全保障能力的重要手段,助力全省能源低碳转型、产业升级转型。
(二)工作目标
甘肃省虚拟电厂建设按照“总体设计、政企协同、试点先行、持续推进”的原则,充分借鉴国内虚拟电厂建设运营经验,结合甘肃实际情况,推进甘肃省虚拟电厂运营管理体系建设,开展虚拟电厂接入新型电力负荷管理系统,实现负荷资源的统一管理、统一调控、统一服务,充分挖掘灵活资源调节能力,有效促进新能源消纳,探索以市场化路径实现电力系统实时平衡和安全保供能力提升,推动形成一批可复制可推广的虚拟电厂示范工程项目,持续深化虚拟电厂接入管理与交易服务能力,优化电力资源配置,引领和培育甘肃虚拟电厂规范化、常态化、规模化、市场化发展。
(三)工作原则
坚持统筹规划,合理布局。强化顶层设计,统筹考虑电力系统安全保障能力、系统调节能力和综合效率提升需求,科学评估虚拟电厂建设发展规模,因地制宜、合理布局虚拟电厂,促进源、网、荷、储协同发展。
坚持政策引导,市场驱动。充分发挥政府主导作用,推动完善管理政策和机制,形成规范的虚拟电厂建设发展管理流程。发挥市场交易机制和市场价格信号作用,引导可调节资源通过市场化方式参与电网互动。
坚持示范先行,分步实施。按照“先试点、再推广”的原则,优先选取易接入、可调节能力强、市场潜力较好、技术成熟度高的区域、园区、企业实施可调节资源接入改造,分步实施虚拟电厂试点示范项目建设,逐步提升虚拟电厂聚合资源能力和电力系统的灵活性、可靠性。
三、建设与接入
(一)概念定义
虚拟电厂是指利用数字化、智能化等先进技术,将需求侧一定区域内的可调节负荷、分布式电源、储能等资源进行聚合、协调、优化,结合相应的电力市场机制,构成具备响应电网运行调节能力的系统。
虚拟电厂运营商是虚拟电厂建设和运营的主体,应当是具有法人资格,在电力交易平台正式注册的售电公司、负荷聚合商,或具有电力市场交易资格的电力批发用户。虚拟电厂运营商通过商业合同聚合发、用电户能源资源,作为一类经营主体参与电力市场交易。
虚拟电厂聚合发、用电户为调度机构未直接调度控制的发、用电资源,不含居民农业和电网企业代理购电用户,应具有省电力公司电力营销户号,资源聚合对象包括可调节负荷、分布式电源、用户侧储能等,具备电能计量和用电信息远程采集条件,满足结算要求。
(二)虚拟电厂运营商分类
根据虚拟电厂运营商聚合资源的类别,可分为“电源型”、“负荷型”和“混合型”。其中,“电源型”虚拟电厂运营商聚合资源仅为分布式电源,包括分布式光伏、分散式风电等,对外整体呈发电特性;“负荷型”虚拟电厂运营商聚合资源仅为可调负荷,包括工业企业、空调、电动汽车、铁塔基站、充换电设施、用户侧储能等,对外整体呈用电特性;“混合型”虚拟电厂运营商聚合资源包括分布式电源与可调负荷,其外部特性随内部发、用电资源运行情况不断变化。
(三)建设内容
国网甘肃省电力公司(以下简称“省电力公司”)依托新型电力负荷管理系统建设和运维虚拟电厂运营管控平台,建设虚拟电厂资源接入、运行监测、能力校核、市场资讯、清分结算、运行效果评价等功能,实现面向全省虚拟电厂的统一接入、统一管理和统一服务。
虚拟电厂运营商自行建设虚拟电厂聚合运营系统,满足国家、行业相关规定和要求,具备数据采集、资源接入、运营监视、分析决策、市场交易、指令分解、聚合调节、数据上报等相关支撑功能。满足虚拟电厂运营管控平台准入条件后,按照流程统一接入虚拟电厂运营管控平台。
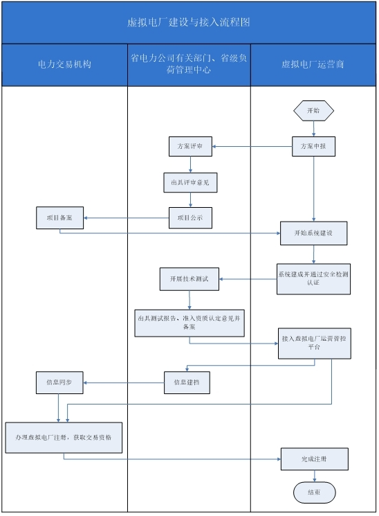
(四)建设与接入流程
省电力公司负责虚拟电厂建设项目管理,组织开展虚拟电厂方案评审、项目公示与备案等工作。省级电力负荷管理中心(以下简称“省级负荷管理中心”)组织开展虚拟电厂运营商准入资质审核,虚拟电厂聚合运营系统的负荷聚合能力、调节性能及数据交互等方面的技术测试(详见附件1),并按照虚拟电厂建设与接入流程(详见附件2)组织开展虚拟电厂接入服务。
1.方案申报
虚拟电厂运营商按照甘肃虚拟电厂建设相关要求,向省电力公司报送项目建设方案,内容包括但不限于:各发、用电户用电量、负荷大小及特性曲线、可调节容量、接入电源装机容量、储能规模及充放电特性、并网地点、运营机制、聚合运营系统建设方案、网络安全防护方案、拟聚合发、用电户代理协议及预期技术指标等。
2.方案评审
省电力公司在省工信厅指导下组织开展方案评审工作。按照“科学规范、客观公正”的原则,从政策要求、技术规范、电网安全、综合性能等方面进行评审,并出具评审意见。
3.项目公示
省电力公司通过网上国网APP或电力交易平台向社会公示通过评审的虚拟电厂项目,公示期5天。公示无异议后,纳入虚拟电厂建设目录,并向电力交易机构(甘肃电力交易中心有限公司)备案。
4.建设管理
虚拟电厂运营商应依据相关政策要求、技术规范及建设方案评审意见,开展虚拟电厂建设,满足相应的系统功能、调节性能、数据交互、安全防护的要求。项目完成建设后,系统应通过国家认可具备CMA/CNAS资质的第三方测评机构安全检测认证。原则上虚拟电厂建设周期不超过6个月,跨年项目应重新履行评审与公示流程。
5.测试准入
项目完成建设后,由省级负荷管理中心组织开展虚拟电厂聚合能力、调节性能、技术支持、数据交互等技术测试工作,出具虚拟电厂运营商测试报告和准入资质认定意见,并向省工信厅备案。
6.接入管理
项目测试准入完成后,虚拟电厂运营商应按要求提出接入申请,由省级负荷管理中心负责向虚拟电厂运营商提供平台及聚合资源的统一接入服务工作,包括建档、资源绑定、能力校核、资源入库、变更和退出等,市级负荷管理中心负责做好业务受理及相关配合服务工作。对具备参与秒级调频市场的虚拟电厂按需接入调度自动化系统,并满足网络安全防护要求。
四、市场运营
(一)运营管理
省电力公司为虚拟电厂市场管理单位,对虚拟电厂运营情况进行指导、监督、检查、考核和评价,为虚拟电厂运营商与聚合发、用电户的提供各类费用结算与收付服务。
省级电力负荷管理中心为虚拟电厂运营商提供市场运营服务,开展虚拟电厂调节能力校核、运营监测、效果评估等工作,并向调度、交易等市场运营机构提供虚拟电厂运营商参与电力市场的数据服务支撑。
电力交易机构为虚拟电厂运营商提供市场注册服务,出具虚拟电厂运营商中长期、现货、辅助服务市场清分结算依据,开展虚拟电厂运营商的履约保函管理工作。
电力调度机构为虚拟电厂运营商参与省内电力现货市场与辅助服务市场交易提供组织与出清等服务。
(二)交易管理
1.交易注册与市场准入
(1)交易注册:虚拟电厂运营商和聚合发、用电户均应在交易平台注册,根据国家政策文件及甘肃省电力市场交易规则,通过电力交易平台、“信用中国”等政府指定网站向社会公示,公示期1个月,公示期满无异议的获取交易资格,并向省工信厅报备。参与电能量市场的虚拟电厂运营商还应满足国家及甘肃省售电公司注册相关要求,具备售电资质。支持电力批发用户以虚拟电厂运营商身份注册(不需具备售电资质),聚合其同一法人下的电力用户参与各类市场交易。
(2)市场准入:虚拟电厂运营商应按照《国家发展改革委 国家能源局关于印发<售电公司管理办法>的通知》(发改体改规〔2021〕1595号)、《国家能源局关于印发<电力市场注册基本规则>的通知》(国能发监管规〔2024〕76号)、甘肃省各类电力市场交易规则准入要求办理入市手续。
2.自愿退市与强制退市
(1)自愿退出:虚拟电厂运营商可按照甘肃省各类电力市场交易规则,自愿办理申请退出手续,申请退出前应将所有有效期合约履行完毕或转让,按要求办理市场退市手续后,电力交易机构通过电力交易平台、“信用中国”等政府指定网站向社会公示,公示期10个工作日,公示期满无异议的取消其虚拟电厂运营商交易资格,并向省工信厅报备。
(2)强制退出:虚拟电厂运营商运行监测过程中,若实际运行未能持续满足相关标准的,应限期整改。对未按期完成整改的,经省电力公司与电力交易机构调查确认,向省工信厅报告相关情况后,由电力交易机构通过电力交易平台、“信用中国”等政府指定网站向社会公示,公示期10个工作日,公示期满无异议的取消其虚拟电厂运营商交易资格,并向省工信厅报备。
3.交易类型
按照虚拟电厂运营商类型不同,对虚拟电厂运营商可参与市场交易类型进行分类管理。其中,“电源型”虚拟电厂运营商,初期仅参与辅助服务市场和需求响应市场,暂不参与电能量市场,待国家出台分布式电源市场化相关政策后另行确定;“负荷型”虚拟电厂运营商,可参与市场交易类型与售电公司或电力批发用户一致;“混合型”虚拟电厂运营商,应参照“电源型”和“负荷型”虚拟电厂运营商聚合资源类型分别建立发电交易单元和用电交易单元,按照交易单元分别参与各类市场交易,其中用电交易单元可参与市场交易类型与“负荷型”虚拟电厂运营商一致,发电交易单元参与市场类型与“电源型”虚拟电厂运营商一致。
4.代理关系建立
虚拟电厂运营商参与调节性市场和电能量市场交易,应分别与聚合发、用电户签订代理协议(零售合同),选定零售套餐。同一周期内,同一类型电力市场下聚合发、用电户仅可与一家代理服务机构(包括售电公司、负荷聚合商、虚拟电厂运营商等)确立代理服务关系。在建立代理关系前,聚合发、用电户需以书面方式告知各自代理服务机构,确保代理关系公开透明、多方知情。
(1)调节性市场:虚拟电厂运营商参与需求响应、辅助服务市场交易前,应与聚合发、用电户依托虚拟电厂运营管控平台建立代理关系,每月15日前完成代理关系绑定,签订代理协议、选择零售套餐,选定零售代理关系次月生效,原则上绑定期限至少1个月。初期,调节性市场的零售套餐采用虚拟电厂运营商与聚合发、用电户约定固定分成比方式签订。
(2)电能量市场:虚拟电厂运营商参与中长期、现货市场交易前,应与聚合发、用电户在电力交易平台建立代理关系,按照甘肃省零售市场规则签订电力零售合同、选择零售套餐,虚拟电厂运营商应配合省级负荷管理中心将代理关系与零售套餐相关信息同步至虚拟电厂运营管控平台,进行统一管理。
5.履约保函
虚拟电厂运营商参与电力市场交易前,应向电力交易机构提交履约保函。履约保函收取参照《国家发展改革委 国家能源局关于印发<售电公司管理办法>的通知》(发改体改规〔2021〕1595号)执行。
(三)运行管理
1.参数管理
(1)参数确认:省级负荷管理中心定期对虚拟电厂开展调节能力监测评估,重点包括现场运行情况、设备参数、聚合资源能力、调节响应能力等。针对评估不合格的虚拟电厂,虚拟电厂运营商应限期完成整改。
(2)参数变更:当聚合代理关系、调节响应能力等关键指标发生变更时,虚拟电厂运营商应向省级负荷管理中心提出测试申请,省级负荷管理中心应在15个工作日内完成聚合资源能力、调节响应能力测试和信息变更,并将变更信息同步至电力交易平台。
2.申报管理
(1)申报要求:对于“电源型”虚拟电厂运营商,按照相应市场规则视为新能源进行申报管理;对于“负荷型”虚拟电厂运营商,按照相应市场规则视为售电公司或电力批发用户进行申报管理;对于“混合型”虚拟电厂运营商,应按照发电交易单元与用电交易单元分别参与市场申报,发、用电交易单元的申报管理分别与“电源型”、“负荷型”虚拟电厂运营商一致,在参与调节性市场时,原则上虚拟电厂运营商同一时段发、用电交易单元调节方向不得相反。参与现货市场申报时,还应将不同电价节点下聚合资源分别建立多个发电或用电交易单元进行单独申报。
(2)申报渠道:虚拟电厂运营管控平台为虚拟电厂运营商提供参与需求响应、辅助服务、电能量市场的申报渠道,将各虚拟电厂运营商的申报信息统一上送至市场运营机构。
3.出清管理
(1)出清要求:虚拟电厂运营商按照甘肃省电力市场交易规则参与市场出清,对于“电源型”虚拟电厂运营商,按照相应市场规则视为新能源同步出清;对于“负荷型”虚拟电厂运营商,按照相应市场规则视为售电公司或电力批发用户同步出清;对于“混合型”虚拟电厂运营商,按照发、用电交易单元分别进行市场出清,出清方式分别与“电源型”“负荷型”虚拟电厂运营商一致。
(2)查看渠道:省级负荷管理中心应依托虚拟电厂运营管控平台和市场运营机构实现业务贯通,为虚拟电厂运营商提供参与需求响应、辅助服务、电能量市场的出清信息。
4.运行管理
(1)运行要求:对纳入有序用电方案的聚合发、用电户应遵守《甘肃省电力负荷管理实施细则》相关规定,当电网发生紧急情况时,聚合发、用电户应同等承担电网平衡调节义务,按照调控指标要求规范刚性执行。
(2)执行评价:省电力公司应为虚拟电厂运营商提供日常运行效果评价服务,包括对其资源聚合能力、调节能力、调节效果、信息同步能力、数据传输质量等开展评价。对违反交易规则及市场管理规定且未按期整改的,由电力交易机构办理强制退市;对虚拟电厂运营商月内累计2次不参与需求响应市场应约或应约未响应的,取消其当年需求响应市场申报资格。
(四)结算管理
1.结算原则
虚拟电厂运营商与聚合发、用电户电费结算应以省电力公司计量装置数据为结算依据,按照甘肃电力市场交易规则开展费用结算。虚拟电厂运营商应公平承担市场运营费用、不平衡资金等,按照上、下网电量分别计算分摊费用。对虚拟电厂运营商不得以同一调节行为同时参与辅助服务市场、需求响应市场重复获取收益。
2.结算方式
(1)批发侧:虚拟电厂运营商作为一个独立的经营主体参与批发侧市场,按照甘肃电力市场规则进行费用结算。
(2)辅助服务与需求响应市场:虚拟电厂运营商按照辅助服务市场、需求响应市场规则提供服务,并获得相应补偿费用。
(3)零售侧:虚拟电厂运营商与聚合发、用电户按照虚拟电厂代理协议约定条款进行结算。电能量费用按照甘肃省电力零售市场规则结算;辅助服务市场、需求响应市场补偿(含考核)费用按照虚拟电厂运营商与聚合发、用电户约定分成比例结算。
3.差错处理
虚拟电厂运营商应遵守电能量市场、电力辅助服务和电力需求响应相关考核规则,承担相应考核费用,因市场交易结算规则、交易价格等政策性变化或不可抗力引起的偏差,导致补贴费用需要调整的,由省电力公司依照相应电力市场交易规则予以退补。
五、保障措施
(一)加强组织领导
按照“政府主导、各市场成员协同参与”的方式,由省工信厅统筹推进虚拟电厂建设运营工作,建立常态化协调保障与工作监督机制,指导省电力公司健全虚拟电厂管理工作体系。省、市两级负荷管理中心要联合省、市、县各级电力公司应做好虚拟电厂建设与接入全流程服务,发挥新型电力负荷管理系统功能应用,全力支持社会虚拟电厂规范化、规模化发展。
(二)强化宣传引导
省、市、县各级电力公司应在政府主管部门的指导下开展虚拟电厂宣传引导,从虚拟电厂作用意义、建设流程、市场机制等几个方面,开展形式多样的宣传和解读。按照“示范引领、持续推进”的原则,选取虚拟电厂示范项目,打造典型样板,通过各类媒体资源向电力市场经营主体宣传推广,营造有利于虚拟电厂健康发展的良好舆论环境。
(三)开展常态评估
建立虚拟电厂常态化评估工作机制,省电力公司应在省工信厅的指导下,每年组织对虚拟电厂建设运营管理工作进行分析、总结和评价,结合运行情况持续优化虚拟电厂运营商参与各类市场交易机制,评估总结虚拟电厂建设运营成效和存在问题,不断优化完善政策机制,引导形成健康有序发展的良好环境。
本方案自**年**月**日起实施,有效期2年,如遇国家相关政策调整,按最新政策调整执行。
附件1
《甘肃省虚拟电厂接入运行技术规范》
根据《甘肃省虚拟电厂建设与运营管理实施方案》要求,虚拟电厂运营管控平台是配置管理虚拟电厂资源、服务源网荷储协同的重要技术手段。虚拟电厂运营商应将各类可调节资源聚合,通过自建虚拟电厂聚合运营系统统一接入虚拟电厂运营管控平台。
一、总体要求
虚拟电厂运营商作为独立市场主体应具备对可调节资源进行聚合管理的能力,聚合对象包括聚合分布式光伏、分散式风电、用户侧储能、电动汽车(充电桩)、蓄冷蓄热空调、电热水器、高载能工业负荷等可调节资源。
二、系统功能要求
虚拟电厂运营商应建设自有技术支持系统,并遵循《电力需求响应系统通用技术规范》(GB/T 32672—2016)第6章系统功能的要求,具备以下功能:
1.资源注册功能:记录并管理可调节资源的注册信息,包括资源容量、资源类型、调节能力、参与电力交易品种等。
2.资源预测功能:基于可调节资源的历史运行数据、资源性质等,进行出力与负荷预测。
3.资源管理功能:制定资源调用策略,并基于市场出清结果或调度系统指令进行分解与下发。
4.优化决策功能:制定市场参与策略,并代理可调节资源进行市场交易,同时根据调度和交易机构下发的分时结算信息进行相应的市场收益分配。
5.运行评估功能:对可调节资源的电力市场交易情况与实际运行情况进行评估并定期反馈结果。
6.资源监测功能:通过资源管理装置采集并记录所聚合可调节资源的实时运行状态、资源调用情况、参与市场交易等信息,并通过可视化方式向虚拟电厂运营商进行展示。
三、调节性能要求
1.调节容量:初期不低于10MW,且不低于最大用电负荷的10%,参与现货交易的虚拟电厂,单一交易单元可调容量不低于1MW,后期视虚拟电厂发展情况滚动修正。
2.响应时长:具备按照调节容量要求持续参与响应不小于1小时的能力,后期视虚拟电厂发展情况滚动修正。
3.响应时间:响应时间不应超过15min。
4.调节速率:每分钟调节速率不应低于最大调节能力的1%或0.1MW。
5.调节精度:以每15分钟为一个周期计算偏差率,要求不超过±20%。
四、系统性能要求
1.可靠性要求:平均无故障工作时间应不低于10000小时,年可用率应不低于99%。
2.数据存储性能要求:虚拟电厂应具备生产数据存储能力和历史数据存储能力,对于实际生产环境下超出存储期限的数据应迁入历史数据备份进行存储,生产环境下的存储期限应不少于3年;虚拟电厂存储数据类型应包括分布式资源运行数据、调控指令数据、市场交易数据,历史数据的存储时间宜不少于5年。
3.通信性能要求:内部通信要求可调节资源全数据上送虚拟电厂运营商系统的时间周期宜不大于30秒;外部通信要求虚拟电厂聚合运营系统上送虚拟电厂服务运营管理平台的时间周期应不大于1分钟。
五、数据交互要求
1.数据接入要求:
模型类数据:虚拟电厂运营商应具备:中文名称、所聚合资源类型、容量等基本信息;调节容量、响应时长、调节速率、响应时间、调节精度等聚合资源能力、调节响应能力数据模型;单体负荷名称、类型、额定功率、并网馈线、并网变电站等单体负荷基本信息。模型类数据交互频次不大于1天/次。
运行类数据:虚拟电厂有功、电压等遥测信息,单体负荷有功、电压等遥测信息,运行类数据交互频率不大于15分钟/次。
2.数据同步要求:虚拟电厂运营管控平台应与虚拟电厂聚合运营系统配置时间同步对时(GPS或北斗)装置并具备自动授时功能,确保本地数据和上送数据的时间标记准确和可靠。
3.通信接口要求:需支持IEC 60870-5-104 、 DL476-92 等网络通信协议或WebService、E文件等通用接口。
4.网络传输要求:网络延时不超过500ms,数据丢包率不高于0.5%。
六、安全防护要求
虚拟电厂的网络安全架构整体上遵循新型电力系统网络安全防护体系设计要求,具体要求如下:
1.等级保护方面:虚拟电厂应通过国家认可具备CMA/CNAS资质的第三方测评机构的安全检测认证。
2.通信安全方面:虚拟电厂应采用校验技术保证通信过程中数据的完整性,虚拟电厂运营管控平台与虚拟电厂通信时应采用访问控制、身份认证与数据加密等措施。虚拟电厂采用公共互联网传输信息时应采用HTTPS等安全的通信协议,且应根据交互数据类型,对关键业务信息和传输参数进行加密。
3.数据安全方面:虚拟电厂应符合数据安全法要求,涉及合同、交易等关键业务数据应采用加密存储,应对重要数据分级分类,并采取技术措施保障数据安全。
附件2
虚拟电厂建设与接入流程图

特别声明:本网站转载的所有内容,均已署名来源与作者,版权归原作者所有,若有侵权,请联系我们删除。凡来源注明低碳网的内容为低碳网原创,转载需注明来源。