来源:北极星储能网
日前,装机容量61MW/123MWh的南钢储能电站项目实现72小时全容量并网运行。据悉,这是国内单体容量最大的用户侧储能项目,也是全国采用先进组串式储能系统的最大工商业储能项目。这只是江苏储能产业发展的一个缩影。近年来,江苏省储能产业发展迅速,成为名副其实的储能热土。究其原因可能有如下几点:
江苏峰谷电价差大
峰谷电价差不断拉大,这将明显利好工商业储能,可以配置储能系统利用峰谷价差降低用电成本。
2023年5月24日江苏发展改革委印发通知,进一步完善了工业用电分时电价政策。此轮电价政策调整后,大工业用电、一般工商业及其他用电都归并为工商业用电。执行工商业用电价格的电力用户,根据用电容量选择执行单一制或两部制电价。分时段的两部制电价收费标准,适度拉大了江苏峰谷电价差水平。,根据已有的电价政策来看,江苏可以让储能在谷时或平时充电,并在两个高峰段放电,从而实现每天“两充两放”。
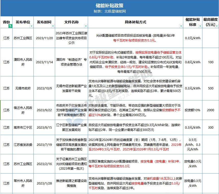
江苏储能补贴政策多
江苏对于工商业储能,给与了一定的项目补贴。以苏锡常为先行示范,逐步向周边城市复制经验,辐射至江苏全省,补贴力度规模可观。据北极星储能网不完全统计,目前江苏发布储能相关补贴政策多个,切补贴力度不小,这在一定程度上推动了工商业的发展。

江苏工商业基础好
江苏省工商业储能用户主要以私营企业及外资企业为主,而江苏省私营、外资企业多分布在机械制造、精密制造、国际贸易、人工智能等领域。这为储能发展提供了良好的基础。
在政策和市场的双重推动下,江苏储能市场尤其是工商业储能呈爆发式增长。据北极星储能网统计,2023年江苏省备案储能项目496个(不含产业类项目),储能总规模7.6GW/16.07GWh(不包含未公示规模的项目)。详细项目名单附后。
从项目规模看,1MWh以下的储能项目共116个,1-10MWh的储能项目171个,10-100MWh的储能项目80个,100MWh以上的储能项目36个,由此看出储能项目规模主要集中在1-10MWh,占比约35%。

从应用场景看,496个储能项目中有409个用户侧储能项目,占比超80%,其他涉及独立共享储能和光伏储能等。

从项目分布看,江苏备案储能项目主要分布在苏州、无锡、南京、常州等,其中苏州以107个项目高居榜首。

从备案月份看,12月、11月储能备案项目比较多,3月备案项目较少。

详细名单如下:



特别声明:本网站转载的所有内容,均已署名来源与作者,版权归原作者所有,若有侵权,请联系我们删除。凡来源注明低碳网的内容为低碳网原创,转载需注明来源。