来源:住建部

近日,住房城乡建设部办公厅发布关于国家标准《水力发电工程地质勘察规范(局部修订征求意见稿)》公开征求意见的通知,现向社会公开征求意见。意见反馈截止时间为2024年8月5日。详情如下:
住房城乡建设部办公厅关于国家标准《水力发电工程地质勘察规范(局部修订征求意见稿)》公开征求意见的通知
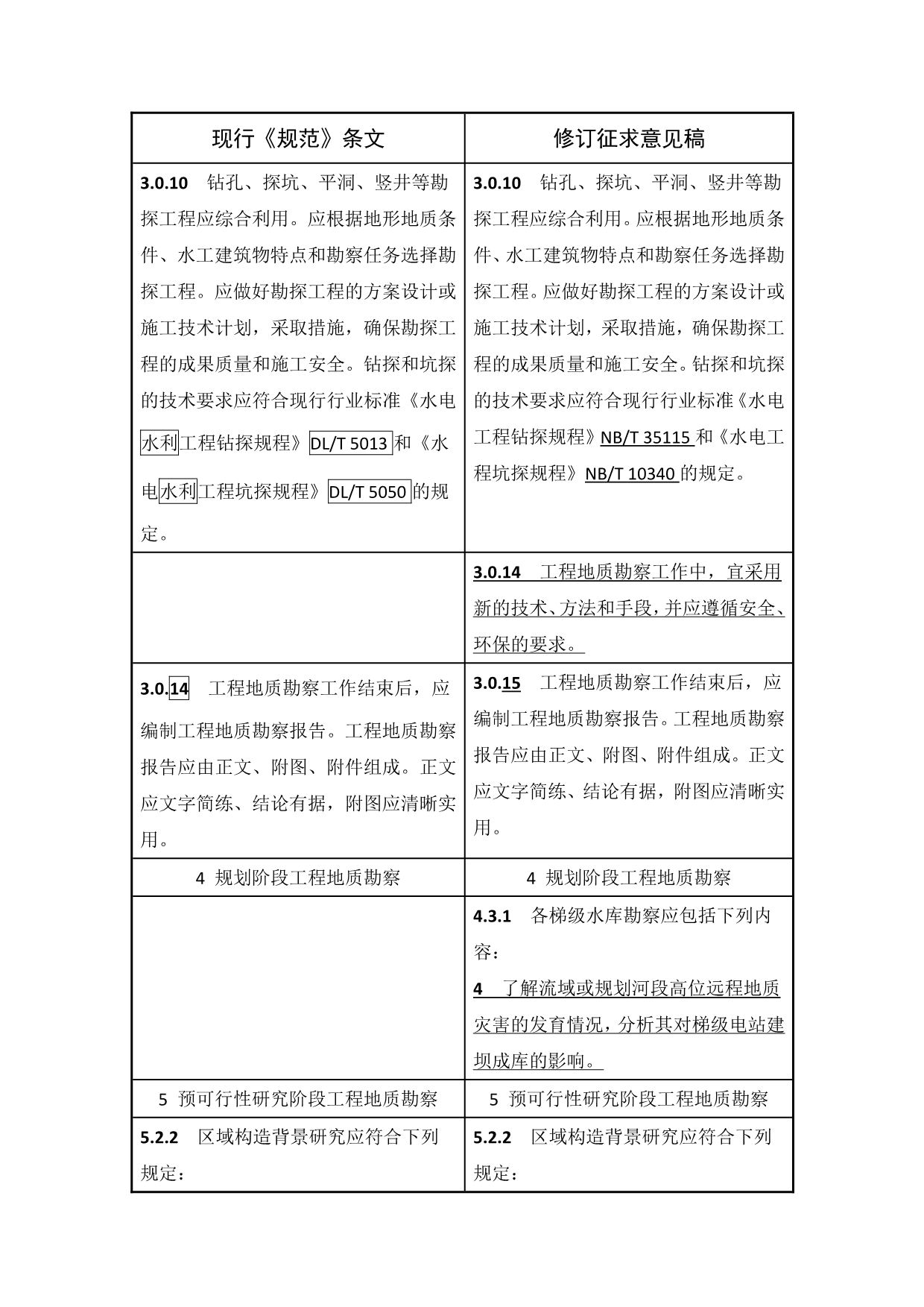
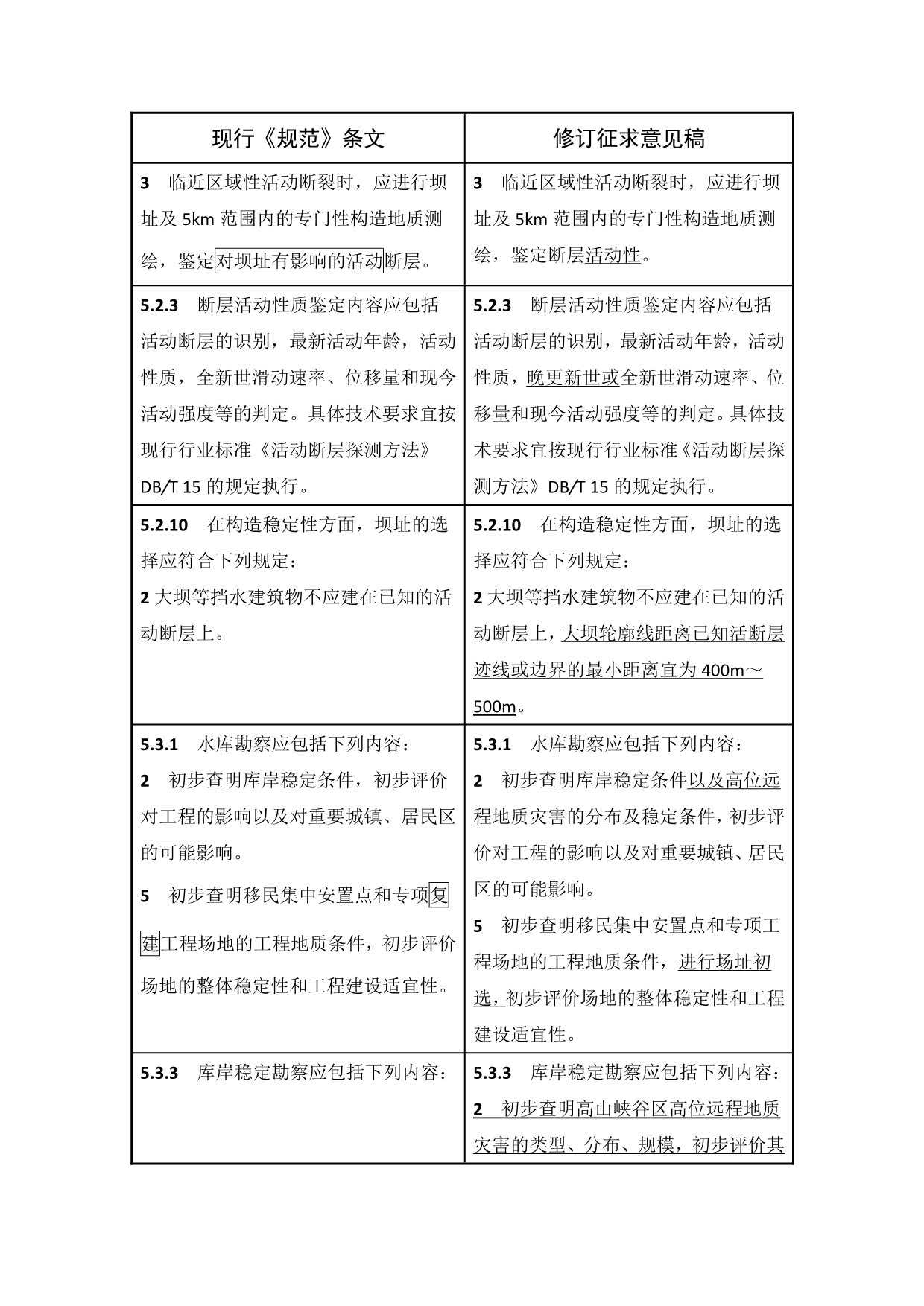
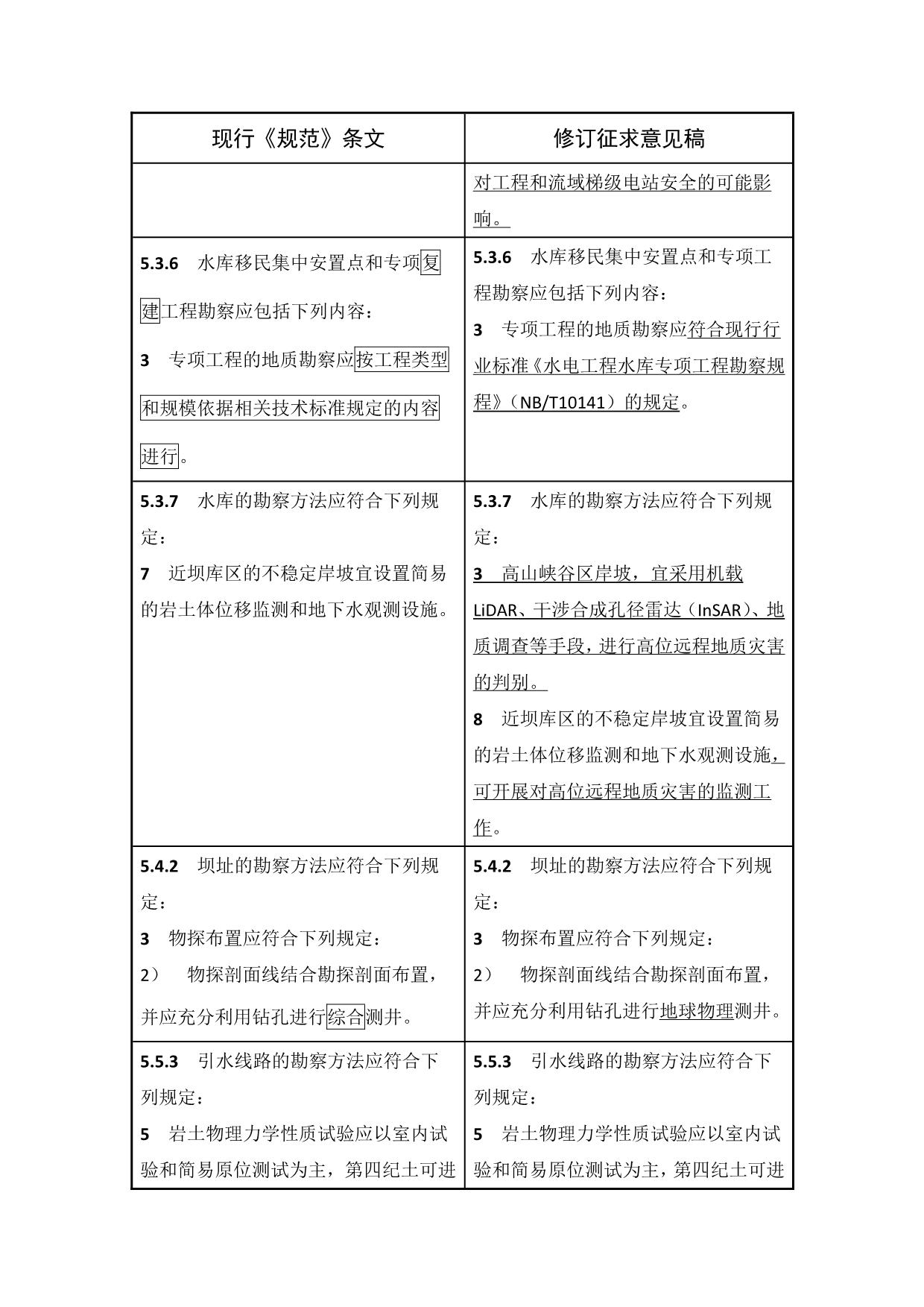
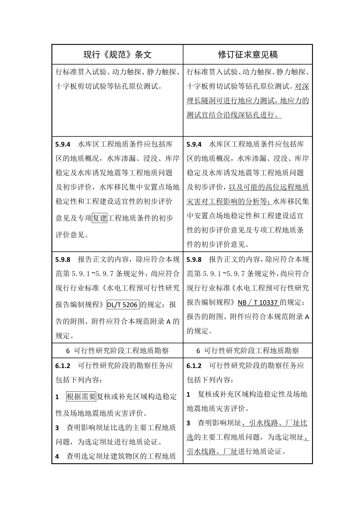
根据《住房城乡建设部关于印发2022年工程建设规范标准编制及相关工作计划的通知》(建标函〔2022〕21号),我部组织水电水利规划设计总院等单位起草了国家标准《水力发电工程地质勘察规范(局部修订征求意见稿)》(见附件)。现向社会公开征求意见。意见反馈截止时间为2024年8月5日。
住房城乡建设部办公厅
2024年6月28日























特别声明:本网站转载的所有内容,均已署名来源与作者,版权归原作者所有,若有侵权,请联系我们删除。凡来源注明低碳网的内容为低碳网原创,转载需注明来源。