来源:生态环境部
9月20日生态环境部公布《国家污染防治技术指导目录(2024年,限制类和淘汰类)》(下称公示稿《目录》),此次限制和淘汰的部分污染防治技术涉及除尘、脱硫脱硝、挥发性有机物VOCs治理等大气污染防治细分领域。
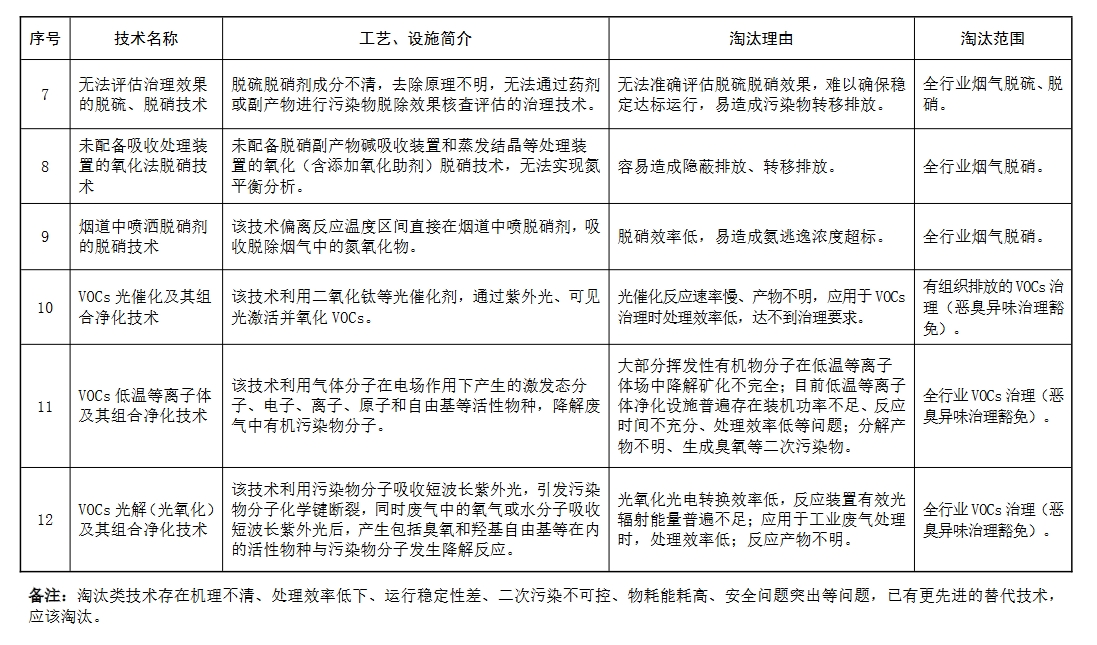
根据公示稿《目录》,限制类技术包括洗涤、水膜(浴)、文丘里湿式除尘技术;低效干式除尘技术;烟气湿法除尘脱硫一体化技术等6项。淘汰类技术包括正压反吸风类袋式除尘技术;水喷淋脱硫技术;电子束法脱硫技术等12项。
北极星环保网注意到,相较于《征求意见稿》,公示稿《目录》限制类技术由7项调整为6项,删除玻璃钢湿式电除尘(雾)器,将低效湿式除尘技术调整为洗涤、水膜(浴)、文丘里湿式除尘技术。淘汰类技术由13项调整为12项,删除无原位再生系统的VOCs 蜂窝状活性炭吸附净化技术。
公告如下:

关于《国家污染防治技术指导目录(2024年,限制类和淘汰类)》(公示稿)的公示
为深入贯彻党的二十大和二十届三中全会精神,认真落实全国生态环境保护大会要求,更好地发挥技术指导作用,推动生态环境领域设施设备更新和技术进步,我部组织编制了《国家污染防治技术指导目录(2024年,限制类和淘汰类)》(公示稿,以下简称《目录》),具体管理办法另行制定。现进行公示,公示期为2024年9月20日至9月27日,若有异议,请将意见反馈我部科技与财务司。
电 话:(010)65645390
传 真:(010)65645400
邮 箱:touzichu@mee.gov.cn




特别声明:本网站转载的所有内容,均已署名来源与作者,版权归原作者所有,若有侵权,请联系我们删除。凡来源注明低碳网的内容为低碳网原创,转载需注明来源。