来源:飔合科技
今年以来,国家层面能源电力政策持续发布,136号文推动新能源全面入市加速、394号文全面加快电力现货市场建设、650号文首次明确绿电直连制度框架、1360号系统化措施提升新能源消纳能力等文件支撑新能源90%消纳率,一系列文件勾勒出未来能源电力发展的清晰蓝图。
值此各省新一年电力交易方案陆续发布、年度市场化交易全面展开的关键阶段,快速把握各省交易规则差异与变量,已成为市场参与主体在交易博弈中赢得先机的重要前提。截至发稿,全国29个省/地区已正式发布或就《2026年电力交易方案》公开征求意见。
为便于各方高效掌握政策要点,我们梳理了各省电力市场特色鲜明的主要内容,编制形成本次政策速览,供参考查阅。

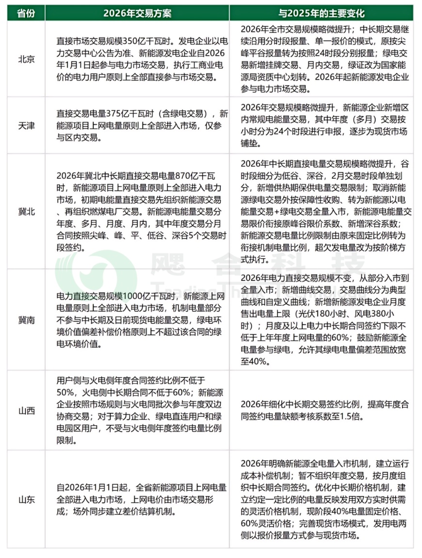
华北区域电网
华北区域整体市场建设进度处于全国领先,山西、山东现货已经正式运行,冀南现货已不间断试运行,冀北已开展分时段结算,天津中长期交易准备进入分时段阶段,北京本市新能源2026年开始参与电力市场交易。各省2026年年度方案均已发布,交易规模普遍提高,交易方式更加丰富,多地推进分时段结算,预计现货进程或有所加快。各省解读如下:

东北电网区域
东北电网区域今年现货市场推进相对较快,辽宁、黑龙江、吉林、蒙东先后连续现货结算试运行。除蒙东均已发布2026年年度方案:

华东电网区域
华东电网区域市场今年推进较快,安徽、福建、江苏、上海现货市场均已连续开展,浙江现货市场已转正式运行。华东各省2026年年度方案均已发布,新能源入市范围进一步扩大,整体以衔接机制电量和现货市场为主,有序推进电力市场建设。

华中电网区域
华中电网区域市场进度推进较好,湖北现货正式运行,湖南、河南、江西现货市场已连续结算试运行,各省2026年年度方案均已发布,总体扩大新能源入市范围,细化中长期交易电量限制,中长期交易与现货市场的衔接更为紧密。

西北电网区域
西北电网区域推进相对较快,甘肃现货已正式运行,新疆、宁夏、青海、陕西现货市场均已连续开展,除甘肃各省均已发布2026年交易方案,在交易规模、入市范围、限制比例、交易方式等方面有所调整。

西南电网区域
西南电网区域中,四川、重庆现货市场已连续结算试运行,均已发布2026年交易方案,四川设置中长期超缺额收益回收机制,重庆细化新能源结算方式,电力市场建设进程总体较好。

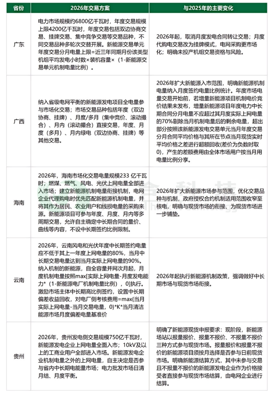
南方电网区域
南方电网区域推进较快,广东现货已正式运行,广西、海南、云南、贵州现货市场已连续结算试运行,各省均已发布2026年年度方案,广西、海南、贵州强调新能源全面入市,电力市场持续深化。

特别声明:本网站转载的所有内容,均已署名来源与作者,版权归原作者所有,若有侵权,请联系我们删除。凡来源注明低碳网的内容为低碳网原创,转载需注明来源。