来源:上海市经济信息化委
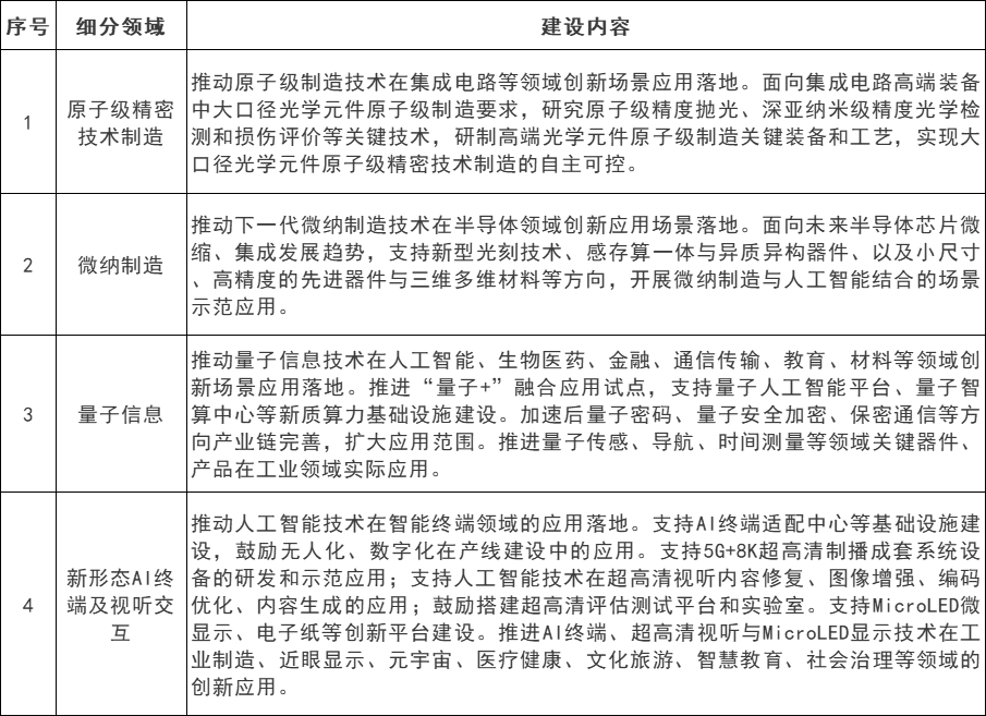
1月16日,上海市经济信息化委发布关于组织开展2025年度未来产业加速器和试验场“揭榜挂帅”工作的通知,通知指出,加快钙钛矿、光伏材料等新型发电材料以及固态电池、水系电池等储能材料产品开发,实现在光伏、储能、新能源汽车、低空飞行器、海上风电等领域应用。支持钙钛矿电池连续真空沉积设备、层间界面加工、电池结构优化等核心技术攻关,加速大功率钙钛矿电池片转换效率、制造效率、寿命稳定性跃升。
原文如下:
上海市经济信息化委关于组织开展2025年度未来产业加速器和试验场“揭榜挂帅”工作的通知
沪经信技〔2025〕18号
有关单位:
为贯彻落实工业和信息化部等七部门《关于推动未来产业创新发展的实施意见》、《上海打造未来产业创新高地发展壮大未来产业集群行动方案》等有关部署,开展新技术新产品新场景大规模应用示范行动,加快布局“先导区-加速器-试验场-瞭望站”的未来产业培育链条,推动新兴技术从“0-1”“1-10”“10-100”到“100-N”的加速迭代应用,建立未来产业投入增长机制,落地一批重大应用和产业化项目,培育发展新动能,现将2025年度上海市未来产业加速器和试验场“揭榜挂帅”工作有关事项通知如下:
一、征集范围和目的
根据工业和信息化部以及本市未来产业重点领域的工作部署,创新重大项目组织机制,以明确的产业发展需求为导向,通过“揭榜挂帅”的形式,加强开放式创新,鼓励产学研用深度协同,开展“有组织”的全链条攻关和产业发展,推动未来产业的科技创新和产业创新融合。
(一)未来产业加速器
产业加速器围绕新兴产业和未来产业发展需求,以孵化器毕业企业和高成长性企业为服务对象,以培育专精特新企业为主要目标,以加速企业成长、加快培育集群为导向,精准提供技术研发、专业服务、资本赋能、产业对接、市场开拓、发展空间等服务,培育产业创新生态,打造一批未来产业硬核科技和独角兽企业。
(二)未来产业试验场
以场景创新驱动产业创新范式变革,因地制宜发展新质生产力,引领产业能级跃迁。以试验场为牵引,重点聚焦核心基础、重点产品、公共支撑、示范应用等任务,遵循场景驱动、企业主导、产学研深度融合的创新体系逻辑,联合产业链生态伙伴突破传统的线性创新瓶颈,以创新联合体方式申报,突破一批标志性产品,打造一批标杆性场景,加速新技术、新产品落地应用。
1.综合类试验场
支持在产业园区、工厂、医院、社区、商业综合体等区域,集成应用不少于3种未来技术和产品,适度超前建设基础设施,开展跨学科协同、多领域交叉的融合创新,鼓励不同技术路线、不同制造单位的同类产品“同台竞技”,在示范应用中加速迭代升级,打造未来工厂、未来医院、未来社区等城市级、具有高显示度的标杆示范场景。
2.专业类试验场
聚焦原子级精密技术制造、微纳制造、量子信息、新形态AI终端及视听交互、未来新能源材料与装备、深海重载作业和通信海缆产业装备、新型储能等10个细分赛道,支持技术方、集成商和场景方等组成产业链生态伙伴,贯通技术攻关、试验验证和产业化应用的全链条,打造“小切口、大产业”的细分赛道深度场景。
二、征集形式和要求
(一)未来产业加速器
1.拥有清晰的赛道布局和规划。聚焦六大未来产业的细分赛道,与市区产业协同分工保持基本一致,与未来产业先导区、特色产业园区等载体融合布局,完成加速后直接落地到园区产业化。拥有产业发展专家咨询队伍和项目经理人团队,建有链接产学研用各方资源的创新网络。近2年,在细分赛道汇聚并服务不少于30家成长型的创新企业。
2.拥有完备的加速功能。配备专职人员,团队具备细分赛道的专业服务能力。建有产业所需的研发平台、专业实验室、试验平台、算力中心、检测认证等公共服务平台,以及能够链接整合外部公共研发资源为企业服务。配备自有投资资金或合作的加速资金(基金),资金(基金)规模不低于3000万元,近2年每年资金投资案例不少于3个,单笔投资不低于100万元。
3.拥有特色的平台活动。与符合自身赛道定位的行业协会、产业联盟等保持紧密合作,可为被加速企业提供技术辅导、展览展示、会议论坛、市场线索等资源。年度举办各类供需对接、产融对接、政策对接、项目路演、论坛峰会、专业培训等不少于20场。邀请领军企业、创业导师、专业机构等组织举办加速营活动,为企业开展常态化的加速服务,每年增值服务收入占比较高。
4.拥有可持续的运营模式。具有合理的收入结构,增值服务和投资收益之和占比不低于30%。服务企业成长效应明显,近2年被加速企业的研发投入、授权知识产权数、营业收入等指标中,至少两项年均增长率不低于30%。
(二)未来产业试验场
1.申报主体应为场景提供方、建设方、运营方、支持方等,鼓励企业、高校、科研院所、园区、医院、银行、商业体、社会团体等各类企事业单位以联合体方式申报,牵头单位为1家,联合参与单位不超过4家。
2.申报主体须为在本市注册、具有独立法人资格的企事业单位,拥有涵盖内外部的专家队伍,揭榜后需自觉接受里程碑节点管理,需承诺能够在指定期限内完成相应任务。
3.各区经信主管部门、临港新片区管委会、各控股(集团)公司、在沪央企组织以及各未来产业先导区主管部门按照政府引导、企业自愿的原则,优先推荐创新能力突出、产业化前景良好、行业带动作用明显的项目。
三、申报流程
1.组织申报。未来产业创新任务“揭榜挂帅”征集申报时间为2025年1月15日-2月25日。请各单位及时登录申报平台(http://zxzj.sheitc.sh.gov.cn),根据平台提示的申报材料要求和规则进行申报,同步做出相关承诺。临近截止时间系统拥堵,建议错峰申报。
2.专家评审。申报征集结束后,组织专家遴选并公布揭榜单位和揭榜任务清单。
3.推进建设。揭榜单位按照加速器、试验场申报书提出的建设目标,在公布后2年内完成任务。
4.揭榜验收。建设完成后,对建设成效进行评估。对评估通过的产业加速器正式挂牌,对评估通过的产业试验场择优确定并公布优胜单位。
四、支持措施
1.行业资源对接。面向重点行业需求,为揭榜主体的项目提供外部支持,包括需求场景对接、合作伙伴引荐、产业资源导入等,优化自身产业链布局,提高整体竞争力。
2.技术协同攻关。协助牵头单位与高校、科研院所加强产学研合作,加强对高层次人才的服务保障力度。
3.政府政策支持。对接各区和未来产业先导区的相关政策,对于特别优质的揭榜项目,加强市区协同,统筹给予资金支持和各区配套资金保障。
4.创新成果宣传。评选后入围的平台和项目将收录到上海市未来产业发展白皮书,依托市产业技术创新促进会开展宣传。
五、咨询方式
联系人:
市经济信息化发展研究中心,孙海兰17805243632
李晔18121388235
市经济信息化委技术进步处,于伟翔23117642
附件:2025年度未来产业试验场“揭榜挂帅”重点方向
上海市经济和信息化委员会
2025年1月10日
附件
2025年度未来产业试验场“揭榜挂帅”重点方向


特别声明:本网站转载的所有内容,均已署名来源与作者,版权归原作者所有,若有侵权,请联系我们删除。凡来源注明低碳网的内容为低碳网原创,转载需注明来源。