EMCA
来源:
某化工厂T-1102塔釜新增再沸器回收溶剂余热改造项目
如需了解更多节能方案和节能改造服务,请咨询低碳网专业专家团队。
一、案例名称
某化工厂T-1102塔釜新增再沸器回收溶剂余热改造项目
二、案例业主
该厂由制苯装置、苯乙烯装置、聚苯乙烯装置、碳八抽提苯乙烯装置组成。制苯装置是以乙烯装置的副产品裂解汽油和氢气为原料,应用各种技术,以生产纯苯为主,同时副产多种石油化工原料的石油化工装置,裂解汽油在制苯装置中通过加氢、抽提分离得到纯茶,同时可得到C5、C9甲苯、抽余油、C8等重要的副产品。
三、案例内容
1,技术原理及适用领域
应用能量利用“三环节”理论和夹点分析方法对化工厂制苯装置及碳六抽提单元进行全面的诊断及分析优化,分析结果表明,碳六抽提单元夹点之下的未回收热源温度较高,而制苯装置夹点之上热阱需求温度较低,两者存在热联合的空间,如图1所示。

图1 上下游装置热联合示意图
经分析,碳六抽提单元处于夹点之下的物流为抽提溶剂,温度变化范围从143.97℃降低到113.51℃,制苯装置处于夹点之上的物流为碳六切割塔(T-1102)塔底再沸,温度变化范围为从119.5°℃升至122.8℃,热端温差为21℃,通过流程模拟计算,碳六抽提单元抽提溶剂的热量为11339MJ/h,T-1102再沸需要的热量为21981MJ/h,存在热联合潜力。
2.节能改造具体内容
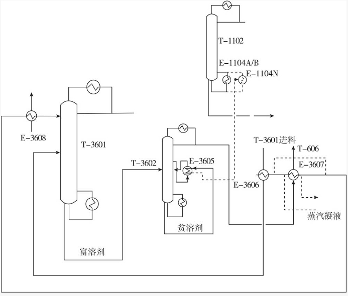
T-1102塔釜新增一台再沸器,位号暂定为E-1104N,利用新抽提循环溶剂作热源,与T-1102塔现有再沸器并联使用,从而降低现再沸器蒸汽用量,达到节能目的。来自溶剂回收塔(T3602)塔釜的热贫溶剂,温度209℃,经溶剂回收塔中段换热器(E-3605)换热,后进入新增再沸器(E-1104N),溶剂温度由179.26℃降至149.3℃℃。经苯馏分进料预热器(E-3606)后,循环溶剂预热粗苯产品(E-3607)后经贫溶剂水冷器(E-3608)冷却后进入抽提蒸馏塔循环使用。

图2 改造前循环溶剂换热边界图

图3 改造后循环溶剂换热流程图

图4 改造后循环溶剂换热流程图
3.项目实施情况
施工工期自2013年6月1日至2013年9月6日止。
2013年9月10日项目投用,目前运转正常。
新增再沸器溶剂入口温度178.86℃℃,出口温度141.17℃℃,温差达到37.69℃℃,蒸汽用量由9.35t/h减至5.38t/h。
四、项目年节能量及节能效益
1.年节能量
该项目的节能量为新增T-1102重沸器减少的T-1102塔蒸汽消耗量,减去E3607因加热不足增加的蒸汽消耗量。因T-1102塔蒸汽消耗量只计量了瞬时值,未计量累计值,且蒸汽消耗后未完全凝结成冷凝水,还有少部分闪蒸为0.8MPa的低压蒸汽。且该部分低压蒸汽没有计量,故直接计算蒸汽节约量有难度。
通过查看改造前后的标定数据,改造前后E3608水冷器进出口温度如表1、2所示。改造前E3608水冷器将溶剂温度从143.97°C降低到113.51℃,改造后E3608水冷器将溶剂温度从124.62℃降低到111.77℃:因此,可以认为该项目的节能量为改造前后循环溶剂进出E3608水冷器所损失热量的差值。
表1改造前E3608进出口温度

表2 改造后E3608进出口温度

用能单位提供的碳六抽提单元加工量即N-甲酰基吗啉(NFM)的循环流量与原料的设计比值为4.4,正常操作条件下,控制在3.9~4.4,根据中石化节能技术服务公司与燕山石化化工七厂共同进行的计量数据标定,N-甲酰基吗啉(NFM)循环流量与原料的比为4.02~4.21,此次审核采用中间值4.115。通过查阅设计及用能单位提供的实际运行数据,苯产品产量占原料的百分比为62%。2012年7月-2013年6月各月的苯产量如表3所示,苯产品的年产量为176478吨,则N-甲酰基吗啉的循环流量为176478:0.62x4.115=1171302吨。
表3 2012年7月-2013年6月各月的苯产量

根据《N-甲酰吗啉在萃取精馏法焦化苯精制新工艺中的应用》(天然气化工2010年第35卷),N-甲酰基吗啉的比热随温度的升高而增加,改造前E3608水冷器进出口温度分别为143.97°℃和113.51℃℃,改造后E3608水冷器进出口温度分别为124.62℃和111.77℃℃。则N-甲酰基吗啉的比热分别为:
表4 N-甲酰基吗啉的温度与比热

改造前水冷器散热量为:
1171302x(143.97x2.1927-113.51x2.0647)=95249016 MJ;
改造后水冷器散热量为:
1171302x(124.62x2.1114-111.77x2.0574)=38848655 MJ;
则节约蒸汽热量(水冷器散失热量减少量)为:
95249016-38848655=56400361 MJ;
节能量=56400361-29.2712=1926.82吨标准煤。
综上,该项目的节能量为1926.82吨标准煤。
2.年节能效益
该项目节约1.5MPa蒸汽31760吨以上,蒸汽单价191元/吨,年经济效益约600万元。
五、商业模式
该项目采用节能效益分享模式,项目分享期为14个月。效益分享期内,节能服务公司与用能单位就产生的节能效益进行分享。用能单位在收到付款请求之后的50个工作日内,将相应的款项支付给节能服务公司。
在合同到期并且用能单位付清合同下全部款项之前,该项目下的所有由节能公司采购并安装的设备、设施和仪器等所有权属于节能服务公司。合同顺利履行完毕之后,该项目设备的所有权将无偿转让给用能单位,节能服务公司应保证该项目设备正常运行。
六、融资渠道
项目投资来自于节能服务公司自有资金,
七、优惠政策
该项目获得了合同能源管理财政奖励。
特别声明:本网站转载的所有内容,均已署名来源与作者,版权归原作者所有,若有侵权,请联系我们删除。凡来源注明低碳网的内容为低碳网原创,转载需注明来源。