来源:能源日参
2023年11月17日,国家气候战略中心发布2020年度减排项目中国区域电网基准线排放因子、2021年度减排项目中国区域电网基准线排放因子。
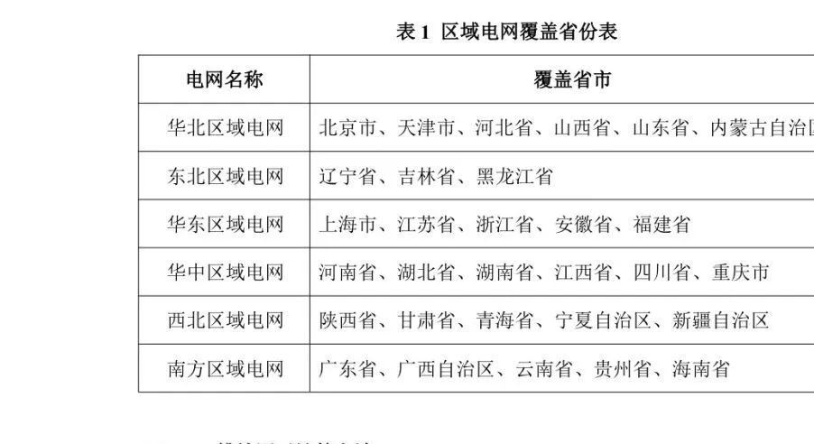
各区域电网覆盖身份如下:
2020年度减排项目中国区域电网基准线排放因子
2021年度减排项目中国区域电网基准线排放因子
特别声明:本网站转载的所有内容,均已署名来源与作者,版权归原作者所有,若有侵权,请联系我们删除。凡来源注明低碳网的内容为低碳网原创,转载需注明来源。
社交媒体
低碳网公众号
低碳网视频号
低碳网抖音号