EMCA
来源:
深圳湾口岸合同能源管理综合节能改造项目
如需了解更多节能方案和节能改造服务,请咨询低碳网专业专家团队。
一、案例名称
深圳湾囗岸合同能源管理综合节能改造项目
二、案例业主
深圳湾口岸占地117.9公顷,建筑面积9.3万平方米,是我国最大的陆路口岸。口岸每日6:30开闸,24:00关闸,建筑日均运行17小时。深圳湾口岸所辖区域的31栋建筑及附属地带建筑用能设备主要包括空调系统、照明系统、水泵、电梯及其他办公设备。改造前年平均基准能耗数据如图1。

图1 改造前年平均基准能耗数据
总能耗1616万kW-h,单位建筑面积电耗173kW·h/m²。能耗构成如图2。

图2 能耗构成
其中照明系统年平均能耗为454万kWh,空调系统年平均能耗为627万kWh,分别占基准能耗比为28.09%、38.8%。其他项如围护结构、电梯、电开水器、日常用水等也均存在一定的节能空间,此次依据项目实际情况开展节能改造。
三、案例内容
1.节能改造具体内容
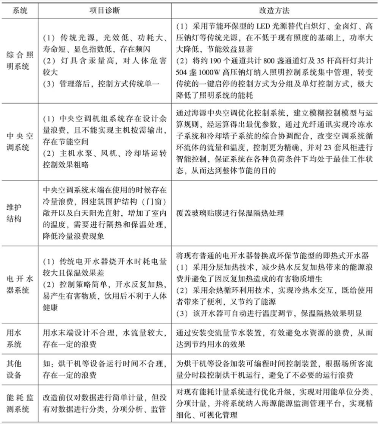
节能改造具体内容


2.项目实施情况
项目开工时间2014年6月,项目竣工时间2015年1月。项目已连续运营近一年,整体状况良好。各项设备运转正常,节能效果达到预期目标。
四、项目年节能量及节能效益
1.改造前后用能情况对比
实施节能改造前年平均基准能耗1616.40万kW·h,改造后(2015年)年能耗为1273.86万kW·h。
节能改造前,照明系统电耗约454万kWh,中央空调系统电耗约627万kWh;节能改造后,照明系统电耗244.10万kWh,中央空调系统电耗约503.6万kWh。

图3 深圳湾口岸改造前后能耗数据对比
2.节能量计算方法及项目年节能量
计算方法:项目年节能量(C)=改造前年基准能耗(A)-改造后年能耗(B);
C=16164000-12738600=3425400kW·h;
年综合节能率=C/A×100%=21.29%;
折算成标准煤=342.54×3.3=1130.38吨。
3.年节能效益
电价0.717元/kW-h,年节能效益=342.54万kW-h×0.717元/kW-h=245.6万元。
五、商业模式
该项目采用节能效益分享型+节能量保证型合同能源管理模式,合同效益分享年限为6年,节能效益分享比例为节能服务公司占比80%,项目业主单位占比20%。双方约定合同执行期间,项目年综合节能率不低于20.69%。
六、融资渠道
该项目投资额748.69万元。其中,448.69万元为节能服务公司自有资金,300万元为浦发银行应收账款抵押贷款。
特别声明:本网站转载的所有内容,均已署名来源与作者,版权归原作者所有,若有侵权,请联系我们删除。凡来源注明低碳网的内容为低碳网原创,转载需注明来源。