距2060年实现碳中和还有12408天
热点关键词:
2026 今天

来源:国家能源局

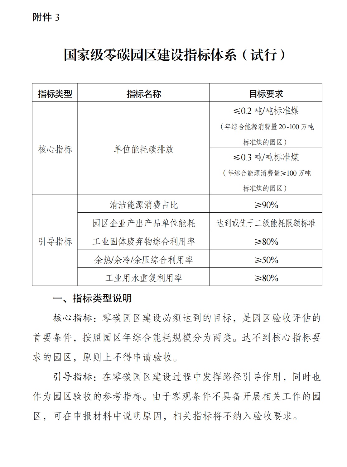
国家级零碳园区建设指标体系(试行)

字体:
分享到:
扫一扫
摘要:《国家级零碳园区建设指标体系(试行)》含核心与引导两类指标。核心指标为单位能耗碳排放,按年综合能耗分两类标准,是验收首要条件;引导指标涵盖清洁能源消费占比等 6 项,设明确目标值,起路径引导作用。文件还解释了年综合能源消费量等关键指标定义。
商务合作